NEWS
备案期间网站可以访问吗?取得备案号才能正常访问!
网站需要在取得备案号后才能正常访问。即遵循“先备案后接入”原则。
在哪里可以查询网站是否备案?
您可以登录www.miibeian.gov.cn 网站右下方点击“公共查询”---备案信息查询---输入... Date:[2017.12.15] 
企业网站改版哪些内容不能动
网站改版,好像是一种常见现象,据三行网络小编了解,每年需要改版的网站非常之多,也许仅仅是一个小小样式的更改,又或者是需要动"大手术"的全面更新,它们对于网站优化而言到底会产生什么样的影响呢?要小编说的话,如果你仅仅是更改一些... Date:[2017.12.14] 
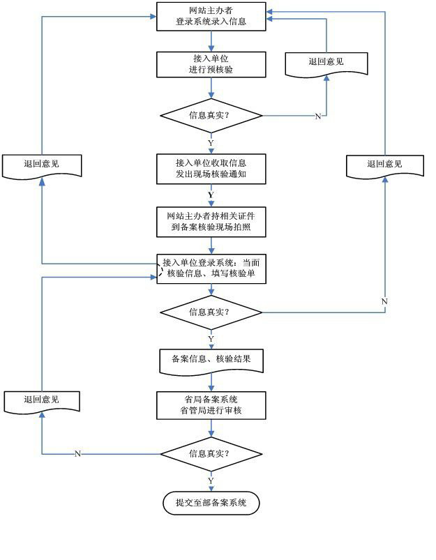
备案号已经存在,但是需要重新备案,需要怎么处理?
如该域名已经存在备案号,重新备案的话,需要将现有备案号注销掉之后,才能重新提交备案。
注销备案号方式:
1)如现有备案号为同一域名服务商接入并办理的。可联系我们进行注销操作。
2:)如现有... Date:[2017.12.12] 
厨房设备网站建设:图文并茂,形象宣传
厨房设备公司建自己的企业官网有什么优势
1、利用企业网页,宣传企业自身
企业在的互联网上,向外宣传企业的文化、企业的概况、产品、服务品质以及新闻等方面的内容。 发布在互联网上的信息可以制作得较为详细,... Date:[2017.12.11] 
智能家居电子产品如何建设网站更有利于用户体验
用户通过搜索引擎访问网站的主要渠道之一,而网站可以让用户与企业进行相互沟通,无论是什么,网站最重要的都必须注重用户体验。只有满足了用户需求,让用户觉得舒适,网站才能够体现出更多的价值,即为企业带来转化以及提升形象。
... Date:[2017.12.06] 
手机配件网站建设——优秀网站设计,有料!
手机配件网站建设,什么样的网站设计才是最好的呢?网页的设计贯穿着整个网站建设的过程,包括网站建设的前期、中期以及后期的运营。想要做好网站建设并不容易。会因为很多因素导致网站建设不完美,无法将最好的用户体验体现出来。那么,什么... Date:[2017.12.01] 
如何建设用户喜欢的企业网站:高逼格品牌网站建设
大家都知道,企业品牌网站的高要求体现在方方面面,所以这就跟平常的网站已经区分开了。而企业网站的高品格——就是我们的流星语就是“高逼格”就能与其他的网站与众不同,所以我们这篇文章就来讲讲如何建设用户喜欢的企业高逼格品牌网站。
... Date:[2017.11.13] 
国际贸易出口营销7大攻略:助您赢销海外
三行网络与您分享下——国际贸易出口营销7大攻略
国际贸易出口营销攻略1:产品的定位和客户群定位
一个好的外贸业务员,不但需要清楚自己的销售对象是谁,同时要根据市场信息的反馈,来决定企业在营销网络建设和... Date:[2017.11.10] 
匠心打造精品,用心成就经典!携手客户共创双赢!
© Copyright 广州三行网络科技有限公司
粤ICP备案号:09210325